In anticipation of GERD awareness week @IFFGD coming up this Thanksgiving, here is a tweetorial about how to differentiate causes of heartburn and individualize treatment based on our recent @AGA_CGH narrative review!
#UntangleTHEBurn @AmerGastroAssn https://www.cghjournal.org/article/S1542-3565(20)30434-1/fulltext#.X59gbitwTrk.twitter
#UntangleTHEBurn @AmerGastroAssn https://www.cghjournal.org/article/S1542-3565(20)30434-1/fulltext#.X59gbitwTrk.twitter
2/ GERD is common and is the #1 GI diagnosis in the United states!
--It is also the #1 diagnosis seen by GI provider
--We all know that heartburn
is a common symptom (either you or someone you know had it last week)
--Up to 70% of patients with HB have normal EGD, now what?
--It is also the #1 diagnosis seen by GI provider
--We all know that heartburn
is a common symptom (either you or someone you know had it last week)--Up to 70% of patients with HB have normal EGD, now what?
3/ Where did all the terminology (NERD, reflux hypersensitivity, functional heartburn) come from?
Thank you @RomeFoundation! Here is how definitions of have changed over time with evolution of Rome criteria! Side effect: Confusion in the literature based on which def you use.
Thank you @RomeFoundation! Here is how definitions of have changed over time with evolution of Rome criteria! Side effect: Confusion in the literature based on which def you use.
4/ We have multiple testing available at our disposal to help determine the underlying cause of heartburn and individualize treatment options for patients now.
@ASGEendoscopy @AmCollegeGastro @AGA_CGH
@ASGEendoscopy @AmCollegeGastro @AGA_CGH
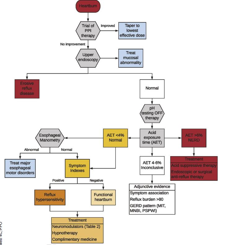
5/ So, how do I approach a patient with heartburn? Here is an algorithm (learning from our IBD colleagues)!
Goal is:
1) Accurate diagnosis using testing
2) Individualize treatment once you have categorized
@AmCollegeGastro @AGA_Gastro @AGA_CGH @ASGEendoscopy @IFFGD
Goal is:
1) Accurate diagnosis using testing
2) Individualize treatment once you have categorized
@AmCollegeGastro @AGA_Gastro @AGA_CGH @ASGEendoscopy @IFFGD
6/ Lastly, once GERD phenotypes are ruled out (NERD, BE, EE), how do I treat functional esophageal disorders (normal acid exposure on pH testing and no motility disorder)?
@AGA_CGH @IFFGD
@AGA_CGH @IFFGD
Read on Twitter