THREAD: Ever wonder why Colorado is so far behind on COVID-19 testing? A CPR News investigation found that the roots of the problem started back in March.
On March 16th, Gov. Jared Polis knew he had a problem. The state lab, run by CDPHE, was overwhelmed. Private labs were too.
Emails reveal he turned to an email marketing executive, Matt Blumberg, for help.
Emails reveal he turned to an email marketing executive, Matt Blumberg, for help.
Problem was Blumberg had no experience in public health, government, or disaster response. He wrote a blog about his time in Colorado. He texted this to Brad Feld, who is friends with Polis too, shortly before starting in Colorado.
Blumberg writes in his blog that the first days at the state's emergency operations center were disorienting. "Lots of 'Sorry, who are you and why are you here?'"
Why would Polis turn to someone outside of the state health department, CDPHE, for help? Polis declined to be interviewed for this story, so we're not totally sure.
However ...
However ...
We found that CDPHE, which had the disease and disaster experts who trained for a pandemic for decades, was undergoing a "brain drain" in critical leadership positions before, during, and after the first case of COVID was announced in Colorado on March 5.
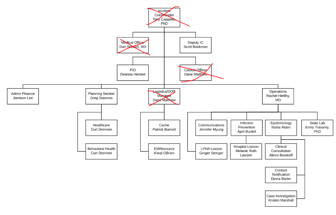
The governor's office sent an CDPHE COVID org chart to CPR News back in May. I didn't recognize the names at the top. It's because they're not with the department anymore.
Part of the problem traces back to Jill Hunsaker Ryan, the executive director of CDPHE. An anonymous email was sent to Polis' office in Nov 2019 warning of a "brain drain."
Three high level staffers, including Chief Medical Officer Dr Tista Ghosh had left the agency in the months before COVID-19, per the email. But we found that nine others have left, five in the last six weeks.
Including Tony Cappello, CDPHE's top epidemiologist & the original COVID Incident Commander. Here's from the lawsuit he filed against CDPHE a month ago over his termination.
Jill Hunsaker Ryan who said she couldn't comment because of the litigation in more detail, but she did say “That's simply not true." She said Cappello promoted Scott Bookman to the incident commander role because Bookman was better qualified.
Ryan said departures haven't hurt: “The proof's really in the pudding. Colorado has one of the lower incidence rates in the nation. And I think that's because of good advice, using data, and being really methodical both in our initial policies and in relaxing our restrictions.”
Matt Blumberg, the email marketing exec didn't spend long in Colorado, leaving at the end of March. On one of his last days.
Reminder Colorado ranks at or near the bottom in per capita testing in the US.
Reminder Colorado ranks at or near the bottom in per capita testing in the US.
There's much more here in Day 1 of my two part series.
/End https://www.cpr.org/2020/07/27/brain-drain-and-a-startup-ceo-this-is-how-colorado-leapt-into-coronavirus-testing/
/End https://www.cpr.org/2020/07/27/brain-drain-and-a-startup-ceo-this-is-how-colorado-leapt-into-coronavirus-testing/
Read on Twitter